重磅消息 | 中央美术学院2019年招生简章出炉,真的只设两个考点!
发布时间:2019-01-03 16:16    作者:霸老师
2019年招生简章公布
重要内容
报名时间:报名时间为2019年1月3日到1月9日,请考生务必在规定时间内报名。
报名方式:考生可以通过艺术升网站和艺术升手机app报名。其中艺术学理论专业必须通过网站填写综合素质测评表并打印,连同简章规定的其他材料一并邮寄至我校。综合素质测评满分20分,计入专业总分。
考生类型:大陆考生选择“2019年本科招生-大陆考生”报名,港澳台侨考生选择,“2019年本科招生-港澳台侨考生”报名。凭香港中学文凭考试成绩申请文化课免试的香港考生选择“2019年本科招生-香港免试(文化课)生”报名。
考试时间:2019年2月19日-24日,各专业具体时间安排见招生简章。
考试专业:在考试时间不冲突的情况下,考生可以选择多个专业报名。请各位考生务必认真核对报考专业信息,报考费缴纳后,报考信息不能更改。如因个人原因需更改报考信息,可作废当前报考专业后重新缴费报考。
考点设置:2019年我校仅设望京考区和燕郊考区,不再设置其他考点,具体考试地点待考生确认后(网上确认时间为2019年2月9日-11日,现场确认时间详见招生简章,考生可以根据情况任选一种确认方式)公布。
详细情况
2019年所有专业面向全国招生,文理兼收,欢迎广大考生报考。
★招生计划
我校按学院组织招生专业考试,入学后按照各专业培养方案,确定专业学习方式。
*注:
城市设计学院设在燕郊校区。
★专业考试——考试科目和时间
*注:
1、造型艺术专业素描考试午间不允许离场,请考生自备午餐;
2、艺术设计、城市艺术设计、建筑学专业所有科目考试及造型艺术专业命题速写、书法学专业书法创作、实验艺术专业命题创作科目考试考生中途不得离场。
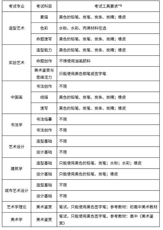
★专业考试——工具材料要求
*注:专业考试可以使用定画液。上述表格中各专业有限定工具材料的,一律按要求使用,若考生在考试中有违反情况,阅卷时按违规处理。
★专业考试——考点设置
中央美术学院望京校区(北京市朝阳区花家地南街8号)
中央美术学院燕郊校区(河北省三河市燕郊燕顺路18号)
*注:以上考点皆为现场确认地点,具体考试地点另行通知。
★专业考试——注意事项
一、考生凭专业准考证及本人二代身份证原件进入考场;
二、试卷固定:请统一使用美纹纸胶带粘裱试卷四边;
三、入场截止时间:迟到15分钟的考生禁止进入考场;
四、所有考试用纸(含草稿纸)由我校统一提供,其他绘画工具材料(画板、画架、毡子、颜料等)考生自备;
五、一经发现考生有舞弊行为,立即取消其应试资格,并记入我校招生考试黑名单,3年内不得报考我校;同时按照教育部文件要求通报省级招生考试机构取消考生当年高考报名和录取资格。
★考试报名
一、报考条件
遵守中华人民共和国宪法和法律,具有高级中等教育学校毕业或同等学力,身心健康,符合教育部、卫生部、中国残疾人联合会颁发的《普通高等学校招生体检工作指导意见》体检要求及我校专业学习的要求,非色盲,且省级美术专业统考合格者(省统考未涉及的专业除外)可以报考;部队现役军人经部队相关部门批准后符合前述条件可以报考。
有下列情况之一者,不得报考:
(一)具有高等学历教育资格的高等学校的在校生;
(二)高级中等教育学校非应届毕业的在校生;
(三)违反国家教育考试规定,被给予暂停参加高校招生考试处理且在停考期内的人员;
(四)因触犯刑律已被有关部门采取强制措施或正在服刑者;
(五)专业考试作弊者,三年不得报考我校。
二、网上报名
所有考生一律通过“艺术升”网站或“艺术升”手机APP报名,并缴纳报考费(报考费一经缴纳概不退还)。
单个专业考试报考费160元/人,报考费缴纳后,报考信息不能更改。如因个人原因需更改报考信息,可作废当前报考专业后重新缴费报考。
考生可以根据专业考试时间不同选择报考多个专业并分别参加专业考试。
报名网址:http://www.artstudent.cn,“艺术升”手机APP可在“艺术升”网站扫码下载。
报名时间:2019年1月3日—1月9日(06:00-24:00)。
三、报考确认
确认方式:在线确认或现场确认(二选一)。
(一)在线确认:
1.在线确认时间:2019年2月9日-11日(06:00-24:00)。
2.在线确认方法:考生可登陆报名系统网站下载“艺术升”手机APP进行在线确认,具体操作办法等详见APP软件提示。(提醒:该项服务由第三方服务公司收取技术服务费30元,考生可根据个人情况自主选择)。
(二)现场确认:
1.现场确认时间:
2.现场确认地点:详见“专业考试—考点设置”栏目。
3.现场交验的原件有:
a.考生本人二代身份证,如身份证丢失,必须提供由公安系统出具的带有本人照片及身份证号码的证明原件(照片上须加盖公章);
b.考生本人省美术专业统考合格证或成绩单。
四、准考证打印和领取:
(一)在线确认的考生于2月17日-24日(06:00-24:00)在艺术升网站打印;
(二)现场确认的考生确认后直接领取准考证。
五、报考艺术学理论专业特别要求:
考生网上报名的同时必须提交以下三项“综合素质评价”材料,满分20分,计入专业总分:
(一)综合测评信息表(在电脑端报名缴费后,通过系统打印);
(二)推荐信2封(推荐人不限);
(三)考生本人创作的美术作品1—5张(作品形式不限,不得提交摄影作品)。
以上材料考生必须用A4纸打印并装订成册,通过邮政EMS“特快专递”寄至我校,材料接收时间:2019年1月3日—1月15日(以寄出邮戳为准),快递请注明“报考艺术学理论材料”。如不按规定邮寄导致材料丢失或损坏,后果考生自负。材料一经收到,概不退还。
收件地址:北京市朝阳区花家地南街8号中央美术学院艺术管理与教育学院
邮政编码:100102
收件人:王倩
电话:010-64771056
六、我校本科阶段仅开设大学英语课程,请非英语语种考生慎重报考。
七、考生应严格遵守诚信考试原则,真实、准确填报本人各项信息,并认真核对确认。
★考试成绩查询及专业志愿确认
一、成绩查询:2019年3月底考生可登陆我校官网查询。
二、我校“专业考试合格证”发放数量不超过招生计划的数量的4倍,专业考试合格的考生须参加2019年全国普通高等学校招生统一考试。
三、专业确认:凡取得一个以上专业合格的考生均须在2019年4月20日-5月15日登陆我校官网进行专业确认,确定一个最终报考专业(华侨港澳台考生除外);我校在录取时,以考生最终确定的专业为准。
★考生文化课考试及注意事项
一、考生原则上在户籍所在地参加全国普通高等学校招生文化课统一考试,按艺术类报名。
二、报考我校的考生请认真填写高考体检表中的每一项信息,特别是“既往病史”一栏。我校新生入学复查时,如发现考生提供的高考体检信息有误,或发现考生隐瞒病史,将按照教育部有关规定取消其入学资格。
★录取
一、录取原则:
(一)中央美术学院根据考生文化课、专业课的考试成绩,政治思想品德考察及体检情况全面衡量,择优录取;
(二)所有专业考生文化课成绩总分将进行统一折算,并按折算后的文化课相对成绩文理科统一划线录取。(考生相对成绩 = 考生文化课成绩总分÷考生所在省本科(文/理)一批线×100),相对成绩四舍五入保留至小数点后三位。
二、录取办法:
(一)按专业成绩排名录取:造型艺术、中国画、书法学、实验艺术、艺术设计、城市艺术设计专业合格考生,文化课相对成绩达到我校规定的最低分数要求,依据专业成绩排名录取,各专业录取名次由文化课相对成绩达到要求的考生按专业名次由前到后自然排序产生。按专业排名各专业最后名次并列且招生计划不足时,以文化课相对成绩排队录取;
(二)按文化课成绩排名录取:建筑学、美术学、艺术学理论专业成绩合格考生,依据考生高考文化课相对成绩文理科统一排队,择优录取。文化课成绩并列且招生计划不足时,按专业名次排队录取。建筑学专业每个省录取人数原则上不超过12人;美术学、艺术学理论专业每个省录取人数原则上不超过8人。
三、录取控制线划定办法:
(一)造型艺术、中国画、书法学、实验艺术、城市艺术设计专业考生文化课相对成绩为75分;
(二)艺术设计专业考生文化课相对成绩为80分;
(三)美术学、艺术学理论、建筑学专业录取文化课分数线由专业合格考生按文化课相对成绩排序产生,最低不低于生源省份普通本科批次或普通本科第二批次录取控制分数线。
四、录取分数线分省情况说明:
(一)对于艺术类高考满分与普通类高考满分分值不一样的省份,一本参考线折算办法:一本参考线=普通类一本线×艺术类高考满分÷普通类高考满分;
(二)合并高考批次的省份计算相对成绩折算时一本参考线使用自主招生批次控制线/本科A段线/本科第一段线;
(三)艺术类考生不分文理的省份,一本参考线使用普通类文科一本线;
(四)高考综合改革试点省市选测科目不限;
(五)录取江苏省考生时,各专业对学业水平测试成绩有不同要求:建筑学、美术学、艺术学理论专业须达到2A4B1合格,其他专业须达到2B4C1合格;
(六)海南省计算相对成绩折算时使用标准分;
(七)若有省市招生政策调整,则考生的相对成绩将按照生源所在省市的招生办法进行折算,具体折算办法由学校本着择优录取且对同一考区全体考生公平公正的原则确定。
★新疆少数民族协作计划考生报考要求
为了支援新疆地区少数民族美术人才培养,2019年我校造型艺术专业继续面向新疆本区内少数民族考生招收1名本科生(高考报名及志愿填报等参照新疆普通高等学校招生相关规定),学生录取后按照进入我校相关专业学习,学生毕业后一律回新疆工作。
★华侨港澳台考生
华侨港澳台考生须满足《普通高等学校联合招收华侨港澳台学生简章》(以下简称全国联招)规定的报名资格及身份资格,按规定参加我校专业考试,报名办法及考试安排与内地考生相同。招生计划10人。合格考生根据全国联招文化课成绩排队,按平行志愿确定最终录取专业。全国联招文化课成绩相对成绩不低于75分(相对成绩计算办法与大陆考生相同)。
我校自2019年起免试(文化课)招收香港学生,招生计划5人。考生须满足《2019年内地部分高校免试招收香港学生办法》规定,并参加我校专业考试,考生只能报考一个专业,考试安排与内地考生相同,专业考试合格且香港中学中学文凭考试成绩不低于“2,2,2,2”方可录取。
★入学
一、我校实行奖学金制,奖励品学兼优的学生。
二、本科学生在学期间享受国家规定的医疗待遇。
三、新生入学后,学校在3个月内按照国家招生规定进行新生复查。复查中发现学生存在弄虚作假等情形或不符合录取条件者区别情况处理,直至取消学籍,退回生源所在地。
★其他
一、我校不举办任何形式的考前辅导班,也没有委托任何机构或个人举办与招生相关的任何活动。
二、凡参与我校2019年艺术类专业网上报名者,均视为已经详细阅读了《2019年本科招生简章》,并充分理解及认可本简章中所述的各项要求、考试方式、录取原则等有关规定。
三、我校《2019年本科招生简章》不出售,考生可自行网上下载。
四、欢迎考生报考中央美术学院国际预科。
咨询电话:010-64771017;
网址:http://ifc.cafa.edu.cn
据往年央美校考信息,每年参加央美考试人数3-4万,今年取消省外考点收缩到北京参加校考,吃、住、行、学都将成为今年考生和家长们需要急切解决的问题;

180幅中国美院高分卷 助你找到高分的规律
优秀学子/Excellent students
MORE+在线报名/Onlin registrations











